View this report

Summary
- The costs of alcohol to UK society are difficult to estimate accurately, and there is much debate of which costs to include in calculations.
- Contributory factors usually include private costs to the drinker, and some cost estimates also include the wider external costs to the rest of society as a result of their consumption. A further important distinction is between tangible and intangible costs.
- Alcohol harm costs society in England £27.44 billion each year, a 2024 calculation by IAS with support from Balance found.
- The cost of alcohol harm to Scotland is estimated to be between £5-10 billion.
- The cost of alcohol harm to Wales is estimated to be £800 million.
- The cost of alcohol harm to Northern Ireland is estimated to be £900 million.
Introduction
A number of studies have attempted to calculate the cost of alcohol to society. This is tricky for two reasons.
- First, because many of the costs are difficult to estimate accurately.
- Second, because there is significant debate around which types of cost to include.
The lack of a definitive set of criteria means that there is no single figure representing the cost of alcohol consumption to UK society.
A 2024 calculation by IAS with support from Balance found alcohol harm costs society in England £27.44 billion each year.[i] This represents the ‘external’ cost of alcohol to society in England: the costs imposed by drinkers upon others, excluding any personal impact.
Previously, the most widely cited number was £21 billion, which was for England and Wales. This number has its roots in a 2003 Cabinet Office Strategy Unit report which surveyed the evidence on the cost of alcohol to society.[ii]
The different types of cost of alcohol
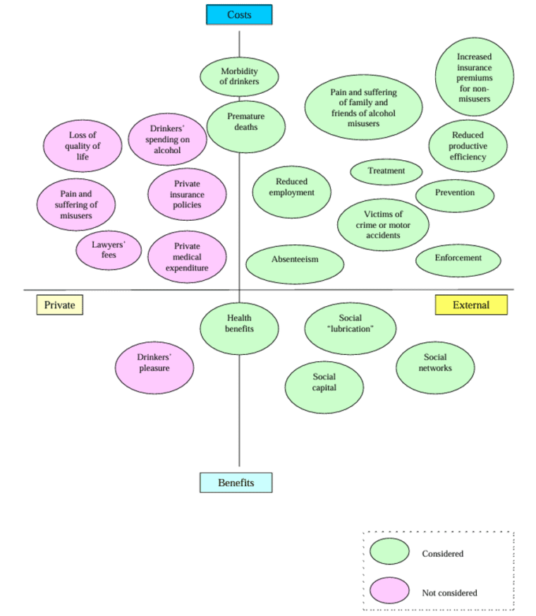
There are a wide array of costs and benefits associated with the consumption of alcohol. These are typically classified as either ‘private’ or ‘external’. Private costs and benefits are those that accrue to the drinker themselves. The most obvious private benefit is the pleasure the drinker gains from drinking. Private costs include the suffering associated with ill health (as opposed to costs of treating these ailments in taxpayer-funded health care systems), or negative effects on their earnings. External costs and benefits represent the ‘spillover’ effects of a person’s drinking on others. If a person is more enjoyable to be around when drinking, this could represent an external benefit. External costs include concerns such as violence and crime suffered as a result of drinking, or the cost of treating health problems that others incur as a result of drinking.
Figure 1, taken from the UK Government Cabinet Office’s report into the costs of alcohol offers an overview of this framework. The purple bubbles represent private costs, while the green ones represent external costs.
Figure 1. Private and external costs and benefits of alcohol use

Source: Cabinet Office (2003), Alcohol misuse: how much does it cost?, p.11
External costs are significant because they are not willingly chosen, but are imposed upon third parties without their consent. Consequently, there is general agreement that they offer a justification for government intervention. Standard economic theory posits that external costs should be reflected in alcohol taxes, so that consumers bear the full price of the social cost of their drinking, and not just the private cost.[iii]
However, some economists argue that policymakers should look not only at external costs, but also costs resulting from irrational consumption (e.g. due to addiction or misinformation).[iv] These might be collectively termed ‘market failure’ costs, as they represent costs generated as a result of deviations from the ‘perfect market’ model. In practice, identifying such irrational consumption is extremely difficult and controversial, and so researchers generally do not attempt to quantify market failure costs.
In certain contexts, it may be appropriate to focus on alcohol costs from a specific perspective, rather than looking at society as a whole. For example, it may be of interest to take the government’s perspective, and look at how alcohol tax revenue compares to public spending on alcohol-related problems. Similarly, the specific impact of alcohol on the health service, the criminal justice system, or the economy may be of interest.
A further important distinction is between tangible and intangible costs. Tangible costs are those that involve the loss of resources that could otherwise be used for consumption or investment. These are commonly assigned financial value, and so are relatively easier to estimate. For example, health care and criminal justice costs represent sums of money that would not otherwise have to be paid by the government. Intangible costs, such as the fear of crime or the badness of premature death, by contrast, would not yield resources if eliminated, and are therefore inherently more difficult to value.
Each of these different types of costs have different uses in different contexts, as figure 2 summarises.
Figure 2. Summary of cost types

Source: Bhattacharya, A. (2017). Which cost of alcohol? What should we compare it against? Addiction, 112(4), 559-565.
Estimates of the cost of alcohol
Total social costs
It is relatively unusual to look at total social costs of alcohol. A study by the National Social Marketing Centre comes closest to such an analysis, with a broad scope covering both private and external costs. It estimates that the total social cost of alcohol to England in 2006-07 was £55.1 billion.[v] This comprises:
- £22.6 billion costs to individuals and households, including:
- Crime and violence
- Private health and care costs
- Informal care costs for families
- Lost income due to unemployment
- Unusually, spending on alcohol consumption above guideline levels (on the basis that ‘From a family perspective the economic impact of such purchasing can be devastating’)
- £21.9 billion ‘human values’ costs: the pain and grief associated with illness disability and death
- £3.2 billion costs to public health and care services
- £5.0 billion costs to other public services, such as social care, criminal justice and fire services
- £7.3 billion of costs to employers due to lost productivity, absenteeism and accidents
‘Transfer payments’ which do not represent an overall cost to society, but simply move resources from one group to another – for example, tax income and benefits – are subtracted from this total to produce the overall estimate, as shown in figure 3.
Figure 3. National Social Marketing Centre estimate of social costs of alcohol

External costs – England (and Wales)
A more common approach to valuing the costs of alcohol is to focus on external costs – that is, setting aside private costs to the drinkers themselves, and estimating only the costs drinkers impose on others in society.
In the UK, the most widely used methodology to calculate costs of alcohol follows the 2003 Cabinet Office Strategy report which surveyed the evidence on the cost of alcohol to society.1 With this methodology, it was previously estimated that alcohol generates external costs of £21 billion a year in England and Wales. While the methodology and assumptions underpinning the Cabinet Office analysis have not been revisited, up until 2012 their estimate has been periodically updated for new data and inflation.[vi]
More recently, following a similar methodology to that of the Cabinet Office 2003, IAS with support from Balance estimated that alcohol harm costs society in England £27.44 billion each year.2 These costs use data from 2021-22 and comprise:
- NHS and Healthcare costs, at £4.91 billion
- Crime and Disorder costs, at £14.58 billion
- Wider Economy costs, at £5.06 billion
- Social Services costs, at £2.89 billion
Figure 4. Costs of alcohol-related harm in England

These costs can be further broken down to provide an indication of the relative size of the specific items that make up the £27.44 billion estimate (figure 5).
Figure 5. Alcohol costs breakdown

NHS and Healthcare costs are estimated by calculating the costs of alcohol-related hospital admissions, outpatient visits, A&E attendances, ambulance journeys, healthcare professional appointments, alcohol dependency drugs, specialist treatment for alcohol, and other alcohol-related healthcare costs such as alcohol-related counselling and health visitors.
Crime and disorder costs are estimated with Home Office crime figures using multipliers to account for the fact that crime figures are underestimates since not all crimes are reported to the police, and alcohol-related proportions per offence code. Alcohol-related crimes were estimated for all costs associated with a crime, which includes anticipation, consequence and response to a crime. Costs in anticipation of crime refers to defensive expenditure such as money spent on crime detection and prevention like CCTV and alarms, as well as insurance administration. Costs as a consequence of crime include costs due to property being stolen or damaged, physical and emotional harm to the victim and lost output. Costs in response to a crime include police costs as well as those related to the Crown Prosecution Service, court, defense, prison and probation.
Workplace and the economy costs can be broken down into the costs arising from alcohol-related presenteeism, absenteeism, and unemployment. In this context, presenteeism refers to costs of alcohol-related reduced productivity in the workplace and absenteeism refers to absence from work due to alcohol-related illness. The economic loss due to premature mortality was not used in the 2024 calculation due to a lack of available data.
Social services costs consider the costs for child social services attributable to alcohol, as well as alcohol treatment and support services for children and adults.
While this new estimate uses more up-to-date data from 2021-2022 and includes social care and reduced workplace productivity costs previously omitted in the Cabinet Office calculations, it relies on similar methodology to the Cabinet Office. The Cabinet Office methodology has previously received criticism due to its assumptions and calls have been made for the methodology to be revisited.[vii] For example, the current methodology relies on a series of assumptions such as over the proportion of accident & emergency attendances attributable to alcohol that are based on a single survey. In addition, certain costs are also omitted, such as the costs to the economy due to alcohol-related premature deaths. Therefore, these estimates are likely to be underestimates of the true costs of alcohol.
In fact, The Cabinet Office report recognised its own limitations, acknowledging that ‘The estimates given in this study are far from comprehensive – rather, due to the lack of data in certain areas, they are probably underestimates of the true costs associated with alcohol misuse’. Similarly, the Home Office points out that the valuation ‘does not include any estimate for the economic costs of alcohol misuse to families and social networks’.
A separate estimate of the external cost of alcohol to society comes from Public Health England (PHE), who cite a range between £27 billion and £52 billion.[viii] These figures are derived from a study by Rehm et al[ix], which collates estimates of the external cost of alcohol from different studies in different countries, and finds that they range between 1.4% and 2.7% of national income. PHE applied these proportions to UK national income in 2016 to reach their estimate.
Cost of alcohol to Scotland
In 2010, the Scottish Government commissioned the University of York to estimate the costs of alcohol in Scotland. The research found that societal costs of alcohol in Scotland were estimated to be £3.6 billion in 2007. These costs consisted of roughly £2.1 billion of external costs and £1.1 billion private costs (though they do not make exactly this distinction).[x]
In 2012, researchers from the University of Aberdeen made a significantly higher estimate of £7.2 billion for the total cost of alcohol to Scotland.[xi] This difference is largely due to the inclusion of morbidity costs (costs to sufferers of alcohol related illness that does not result in death), which the researchers claim account for 61% of total alcohol costs. Of this £7.2 billion, around £5.9 billion comes from private costs and £1.4 billion external costs (which is likely to be an underestimate due to a lack of data on alcohol-specific criminal offences). The researchers also found that alcohol costs are disproportionately borne by the poorest: the 20% most deprived suffer 40% of the harms.
More recently, the Social Market Foundation used the 2010 and 2012 to estimate alcohol costs to be £5-10 billion each year in Scotland.[xii] The estimates were uprated to 2021-22 costs in line with inflation but do not account for changes in drinking patterns or levels of harm (figure 6)
Figure 6. Costs of alcohol-related harm in Scotland

1Does not sum to total because of unattributed costs
Source: Bhattacharya, Aveek. 2023. Getting in the Spirit? Alcohol and the Scottish Economy. The Social Market Foundation.
Cost of alcohol to Wales
There is very limited independent data about the cost of alcohol harm to Wales. Most mentions of it quote a cost of £1 billion. This seems to have its roots in a 2015 explanatory memorandum from the Welsh Government, which includes modelling analysis from the Sheffield Alcohol Research Group (now the Sheffield Addictions Research Group). This estimated that over 20 years alcohol cost Wales £15.3 billion, meaning around £800 million each year.[xiii]
Cost of alcohol to Northern Ireland
A cost of alcohol study from the Northern Ireland Government calculated the external costs of alcohol harm to Northern Ireland in 2008/09 to be an annual £679.8 million[xiv]:
- £122m is spent on health care
- £48.5m on social work
- £223.6m on the fire and police services
- £83.8m on courts and prison services
- £201.7m on the wider economy.
These numbers represent a ‘base case’, with the total annual cost estimated in the range of £501-£881 million. This upper limit is frequently rounded up to £900 million by the Government and charities in Northern Ireland.[xv]
Cost to government finances
A 2017 Institute of Alcohol Studies report provided a rough estimate of alcohol-related costs to government finances (state expenditure versus revenue) in England and Wales, through health care costs, criminal justice costs, social care costs and reduced tax receipts. Drawing primarily on the 2001 Cabinet Office study, updating for inflation and adding some more recent evidence, the cost was placed in the range of £8–12 billion a year.
[i] Institute of Alcohol Studies. Cost of alcohol harm in ENGLAND. Economy https://www.ias.org.uk/factsheet/economy (2024).
[ii] Cabinet Office. Alcohol Misuse: How Much Does It Cost? (2003).
[iii] Bhattacharya, A. Dereliction of Duty: Are UK Alcohol Taxes Too Low? Institute of Alcohol Studies (2016).
[iv] Markandya, A. & Pearce, D. W. The Social Costs of Tobacco Smoking. British Journal of Addiction 84, 1139–1150 (1989).
[v] Lister, G., Mcvey, D., French, J., Stevens, C. B. & Merritt, R. Measuring the Societal Impact of Behavior Choices. Social Marketing Quarterly 14, 51–62 (2008).
[vi] Findings. Measuring and reducing alcohol-related harm. https://findings.org.uk/PHP/dl.php?file=hot_alc_pop.hot (2015).
[vii] Bhattacharya, A. Which cost of alcohol? What should we compare it against? Addiction 112, 559–565 (2017).
[viii] Burton, R. et al. A rapid evidence review of the effectiveness and cost-effectiveness of alcohol control policies: an English perspective. The Lancet 389, 1558–1580 (2017).
[ix] Rehm, J. et al. Global burden of disease and injury and economic cost attributable to alcohol use and alcohol-use disorders. The Lancet 373, 2223–2233 (2009).
[x] York Health Economics Consortium, University of York. The Societal Cost of Alcohol Misuse in Scotland for 2007. (2010).
[xi] Johnston, M. C., Ludbrook, A. & Jaffray, M. A. Inequalities in the Distribution of the Costs of Alcohol Misuse in Scotland: A Cost of Illness Study. Alcohol and Alcoholism 47, 725–731 (2012).
[xii] Bhattacharya, A. Getting in the Spirit? Alcohol and the Scottish Economy. https://www.smf.co.uk/wp-content/uploads/2023/02/Getting-in-the-spirit-February-2023.pdf (2023).
[xiii] Meng, Yang et al. Model-based appraisal of minimum unit pricing for alcohol in Wales, Sheffield: ScHARR, University of Sheffield (2014).
[xiv] Public Health Information and Research Branch. Social Costs of Alcohol Misuse in Northern Ireland for 2008/09. https://www.health-ni.gov.uk/sites/default/files/publications/dhssps/scam-2008-09.pdf (2010).
[xv] Department of Health. Substance Use (Use of Alcohol & Other Drugs). https://www.health-ni.gov.uk/articles/substance-use#skip-link.
View this report
